24小时服务热线
021-5417 9353
你的当前位置:

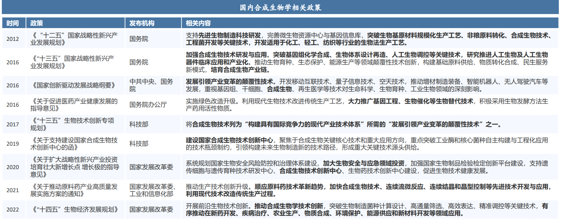
2022年5月,国家发改委印发《“十四五”生物经济发展规划》,规划中多次提及“合成生物学”,覆盖医疗健康、食品消费等领域。


规划指出, 推动合成生物学技术创新,突破生物制造菌种计算设计、高通量筛选、高效表达、精准调控等关键技术,有序推动在新药开发、疾病治疗、农业生产、物质合成、环境保护、能源供应和新材料开发等领域应用。


2024年,工信部等7部门发布《关于推动未来产业创新发展的实施意见》,提出加快细胞和基因技术、合成生物、生物育种等前沿技术产业化。


国家持续出台政策助力合成生物学产业发展,从“十二五”国家提出对生物制造技术的支持,到“十三五”国家将合成生物技术列为引领产业变革的颠覆性技术之一,“十四五”更是强调了对生物合成的应用。
欧美各国抢先布局,将合成生物学纳入国家战略,纷纷加大在合成生物学领域的研发和投资力度。

20世纪90年代以来,作为一门新兴热门学科,合成生物学随着基因测序遗传操作的成熟,逐渐进入大众视野。


进入21世纪以后,合成生物学开始有了许多颠覆性的发现和成果,也实现从基础研究到应用成果的转化,应用领域从生物化学品药物开发作物环境监测等多行业多领域。


合成生物学产业具有强科技属性,产业链分工日趋完善,从微观生物合成到宏观放大生产,具备高专业技术壁垒。


     合成生物学是一门基于工程化的设计理念,结合生物计算机等交叉学科技术,对改造或创造人造生命体系进行研究的学科。


合成生物学的核心理念是依托DBTL(设计-构建-测试-学习)的模式,对生物元件进行模块化的搭建,形成有设计、有目的的生物系统。

     

合成生物学成为资本最看好的赛道之一,中国合成生物学领域投融资活跃,初创公司纷纷成立。中国合成生物学企业融资阶段偏向于早期,在2021年时投融资数量达到了16起。


合成生物学将引领新一代生物技术革命,加速能源转型,实现产业跨越式升级,改变世界工业格局。



气候变化、环境危机、能源资源短缺正在引起世界产业格局的深刻变化。高投入、高消耗、重污染、低产出的发展模式难以持续,建立可持续的经济发展模式是紧迫的战略方向。

 

合成生物学可高效利用生物质资源,实现减排二氧化碳超60%,作为减碳、低碳等绿色可持续发展技术将大规模工业化应用,将迎来巨大发展机遇。

双击此处添加文字
双击此处添加文字